> 文章列表 > C4D怎么使用FFD效果器变形物体?

C4D怎么使用FFD效果器变形物体?

C4D中想要使用FFD效果器来操作不可编辑对象,该怎么使用FFD效果器呢?下面我们就来看看详细的教程。

1、新建对象;

C4D怎么使用FFD效果器变形物体?

2、新建FFD效果器

C4D怎么使用FFD效果器变形物体?

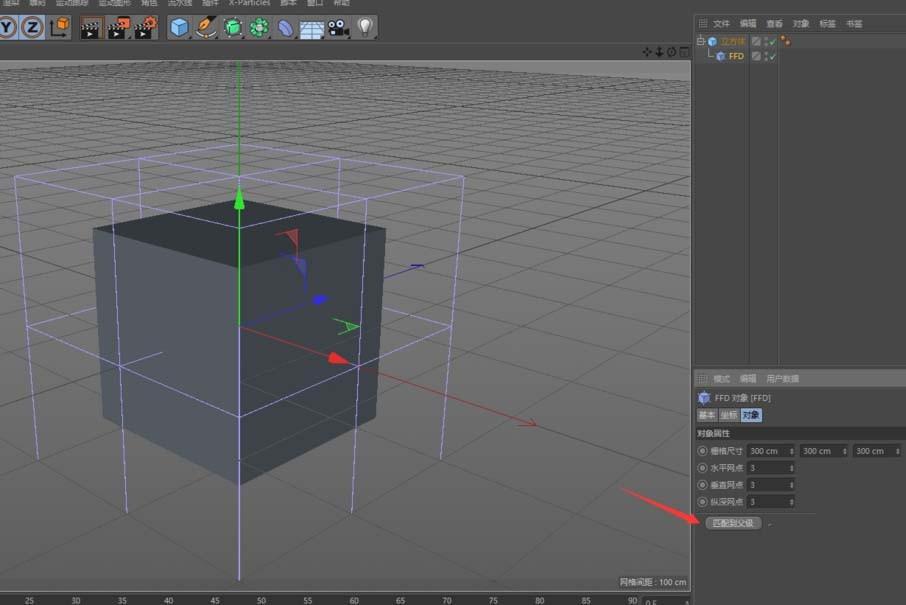
3、将FFD放在对象的子级,并匹配到父级

C4D怎么使用FFD效果器变形物体?

4、选择点模式,并选取点

C4D怎么使用FFD效果器变形物体?

C4D怎么使用FFD效果器变形物体?

5、这些属性影响FFD的分段,分段越多,点越多;

C4D怎么使用FFD效果器变形物体?

6、按照自己的心意抓出形状;

C4D怎么使用FFD效果器变形物体?

C4D怎么使用FFD效果器变形物体?

以上就是c4d中FFD效果器的使用方法,希望大家喜欢,请继续关注我们。